Toda investigación, para que sea útil, debe ser compartida. La publicación y difusión de los más recientes trabajos es el rol de las revistas académicas o científicas, journals en inglés. El autor o autores postulan sus manuscritos a estas editoriales, que permiten que otros científicos validen los trabajos y determinen si serán un aporte al corpus de conocimiento de una disciplina.
Típicamente, la publicación de una contribución en una revista académica pasa por las siguientes etapas:
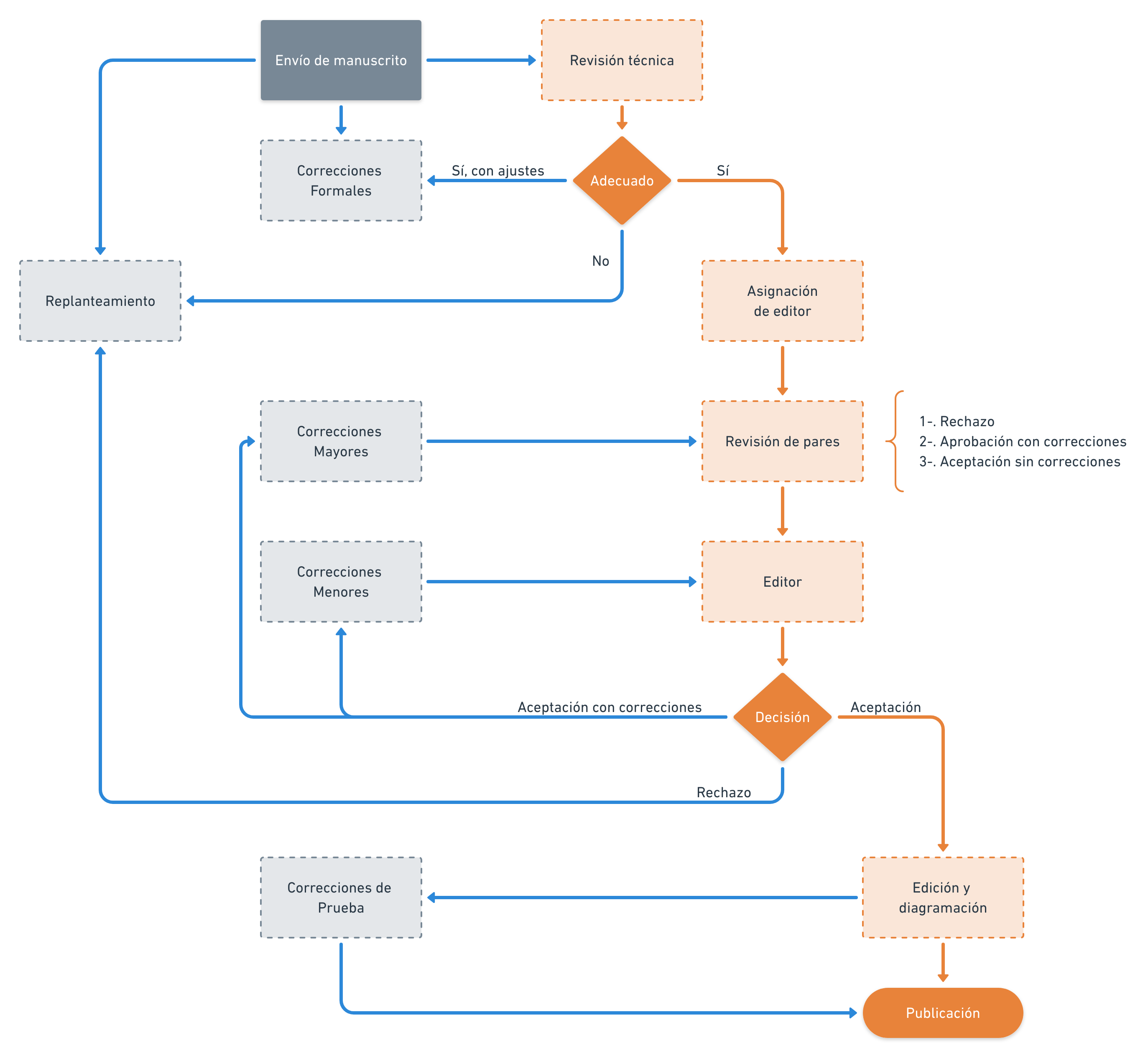
Ciclo de la comunicación académica

Dirección Nacional de Bibliotecas INACAP (2018).
Envío y recepción del manuscrito
Las revistas pueden recibir manuscritos en cualquier momento, pero también pueden hacer una convocatoria para publicar (call for papers), especialmente en caso de números monográficos.
Cada journal tiene una norma de presentación que incluye el formato del texto, material complementario y otros aspectos formales; así como documentos necesarios de adjuntar o firmar, como cartas de presentación, permisos y declaraciones de intereses, entre otros.
La mayoría de las revistas cuentan con un apartado donde ofrecen instrucciones a los autores, donde se explicitan todos estos aspectos.
Revisión editorial o edición técnica
Si no se cumple con todos los requisitos de la primera etapa, si la temática es ajena a la publicación, si la redacción es deficiente o si se detecta plagio, el manuscrito puede ser rechazado sin enviarse a revisión por pares.
Revisión por pares
Una vez que el manuscrito ingresa al proceso de evaluación, una publicación de calidad lo someterá a revisión por pares expertos. Estos son seleccionados por el editor de la revista y, en ocasiones, sugeridos por el autor.
Edición
La decisión final sobre la publicación del manuscrito recae en el editor. Si determina que no se puede publicar, se notifica al autor el rechazo. En algunas ocasiones este tiene la oportunidad de replantear su trabajo y volver a enviarlo. En caso de aceptación, se solicita al autor realizar los ajustes sugeridos por los pares evaluadores.
Esto puede suceder más de una vez, incluso puede repetirse la revisión por pares. Una vez recibida la versión final, se procede a la corrección de estilo y diagramación.
Proceso de evaluación de manuscritos

Dirección Nacional de Bibliotecas INACAP (2018).
Publicación
En un primer momento se hace la publicación digital, tras lo cual se imprime si la publicación se distribuye en formato impreso.
Distribución
En el caso de revistas de suscripción, se permite el acceso a las instituciones suscritas, generalmente bibliotecas académicas y especializadas.
Si se trata de una publicación de acceso abierto, la publicación estará disponible en la web.
Bibliografía
- Abel L. Packer, Alex Mendonça, & Fábio Almeida. (2014). Las revistas SciELO se perfeccionan con la adopción de flujos clásicos de gestión online de manuscritos | SciELO en Perspectiva. Recuperado 27 de junio de 2018, disponible en https://blog.scielo.org/es/2014/07/30/las-revistas-scielo-se-perfeccionan-con-la-adopcion-de-flujos-clasicos-de-gestion-online-de-manuscritos/
Proyecto Educativo
Plan Estratégico 2020-2025
Lorem ipsum dolor sit amet, consectetur adipiscing elit, sed do eiusmod tempor incididunt ut labore et dolore magna aliqua. Ut enim ad minim veniam, quis nostrud exercitation ullamco laboris nisi ut aliquip ex ea commodo consequat. Duis aute irure dolor in reprehenderit in voluptate velit esse cillum dolore eu fugiat nulla pariatur.
Modelo Educativo Técnico Profesional
Lorem ipsum dolor sit amet, consectetur adipiscing elit, sed do eiusmod tempor incididunt ut labore et dolore magna aliqua. Ut enim ad minim veniam, quis nostrud exercitation ullamco laboris nisi ut aliquip ex ea commodo consequat. Duis aute irure dolor in reprehenderit in voluptate velit esse cillum.