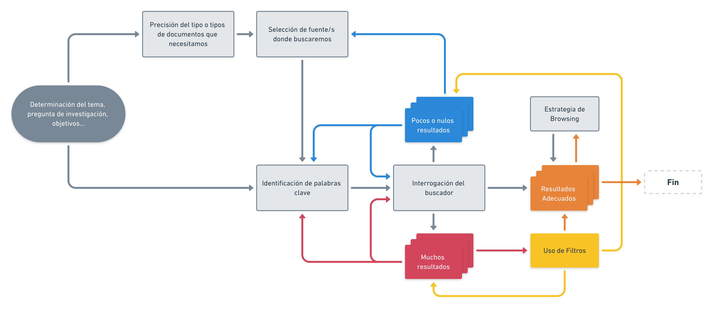
Para encontrar, hay que saber buscar. Te indicamos aquí los pasos que debes seguir para una búsqueda exitosa en catálogos y buscadores.
Aprovecha la Biblioteca y sus recursos impresos y digitales, los que han sido seleccionados por su adecuación a los programas de estudio y líneas de investigación.
Qué Buscar
Debes identificar los conceptos que sintetizan de mejor manera la información que necesitas. Estos deben poder expresarse en palabras clave, que son palabras sueltas o frases cortas. Con estas palabras clave o keywords puedes interrogar a los sistemas de recuperación de información, como motores de búsqueda o catálogos. Procura tener claridad del alcance de tu búsqueda en cuanto a la cobertura cronológica, geográfica, y, por supuesto, el área disciplinar en que se circunscribe. No menos importante que las palabras clave son los conceptos que quisieras descartar de tu búsqueda, y que pueden generar ruido.
Tips para trabajar las palabras clave
- Usa sinónimos
- Trabaja con mapas mentales
- Piensa en otros países que usen tu idioma
- Usa términos en inglés
- Consulta manuales y libros básicos para encontrar las palabras técnicas correctas
- Consulta diccionarios de la especialidad
- Recopila las palabras clave que vas encontrando en el apartado "keywords" de los documentos que has consultado
- Valora las sugerencias de los especialistas: consulta a un académico.
Para Qué
El objetivo de tu búsqueda condiciona el dónde y el cómo buscar. Decide si es para familiarizarte con un tema, si es solo para resolver una duda puntual, si estás en la etapa del barrido bibliográfico de una investigación u otros motivos. Considera también la profundidad, enfoque y actualidad en el tratamiento del tema que necesitas, y eso te dará pistas acerca del tipo de documentos donde podrías encontrar lo que buscas.
Dónde Buscar
En esta etapa ya tienes el input necesario para escoger dónde buscar, aunque tal vez no conozcas bien las herramientas para hacerlo. En el catálogo de Biblioteca y las bases de datos bibliográficas encontrarás libros, tesis, artículos de revista, capítulos de libros, informes y ponencias, entre otros. Distinto es que necesites documentos legales, planos, normas, patentes, estadísticas o análisis financieros; tu Biblioteca tiene las fuentes específicas donde buscar.
Si quieres ampliar tu búsqueda a la web global, y usar Google, ten en cuenta que te espera un largo trabajo de selección y evaluación de los recursos encontrados. Recuerda que Google es un motor que trabaja con un algoritmo muy complejo, pero sigue siendo automático y generalista.
Cómo Buscar
A. Construcción de la Consulta
La mayoría de los motores de búsqueda y los catálogos permiten la utilización de operadores lógicos booleanos, los que establecen la relación entre los términos de búsqueda. Estos operadores permiten combinar los términos de búsqueda de acuerdo con nuestras necesidades. Los operadores básicos son:
Principales operadores
|
Precisa la búsqueda, pues exige que aparezcan todos los términos |
|
Diagramas de Venn de la función de los operadores

La utilización de lógica booleana en el sistema de búsqueda puede llevarse a cabo de tres modos:
- Utilización de los operadores booleanos de forma explícita, escribiéndolos o seleccionándolos desde un menú.
- Utilización implícita de la lógica boolena a través de comandos.
- Utilización de opciones predeterminadas, que consisten en frases que describen la forma en que se combinarán los términos de búsqueda.
Tabla de equivalencias
|
Operador explícito |
|
Desglose en formulario |
Todos los términos
Debe contener los términos
Cualquiera de estos términos
Puede contener los términos
|
- |
Por lo general, cada buscador ofrece sus instrucciones de uso.
Por defecto, los buscadores suelen asumir que entre los términos hay un operador de combinación, por lo que poner dos palabras juntas en la casilla de búsqueda dará como resultado textos en que estas aparecen juntas o próximas.
B. Uso de Filtros
Cuando se despliegan los resultados de la búsqueda, si nos parece que son demasiados podemos acotar la cantidad con las herramientas de filtros. Cada catálogo y buscador ofrece distintos tipos de filtros. Por lo general, está disponible la posibilidad de filtrar por fecha de publicación o tipo de material.
C. Estrategia de Browsing
El browsing o navegación es una técnica muy recomendable para encontrar documentos relacionados. Es una opción que encontramos en catálogos y bases de datos, pero no en buscadores como Google. Consiste en escoger uno de los resultados de la búsqueda y hacer click en algún campo con enlace activado. Por ejemplo, puedes hacer click en el autor y encontrarás todo lo del autor. O en el título de la revista o en las palabras clave, entre otros.
También puedes iniciar una búsqueda a través del browsing en lugar de consultar con palabras clave. Esto es, navegar por categorías. Esto se puede hacer si el catálogo o base de datos te ofrece listas (índices) de temas, de autores, de títulos de revista u otros.
Proceso de búsqueda

Proyecto Educativo
Plan Estratégico 2020-2025
Lorem ipsum dolor sit amet, consectetur adipiscing elit, sed do eiusmod tempor incididunt ut labore et dolore magna aliqua. Ut enim ad minim veniam, quis nostrud exercitation ullamco laboris nisi ut aliquip ex ea commodo consequat. Duis aute irure dolor in reprehenderit in voluptate velit esse cillum dolore eu fugiat nulla pariatur.
Modelo Educativo Técnico Profesional
Lorem ipsum dolor sit amet, consectetur adipiscing elit, sed do eiusmod tempor incididunt ut labore et dolore magna aliqua. Ut enim ad minim veniam, quis nostrud exercitation ullamco laboris nisi ut aliquip ex ea commodo consequat. Duis aute irure dolor in reprehenderit in voluptate velit esse cillum.